当前位置:
首页
>>
政府信息公开
>>
法定主动公开内容
>>
公告公示
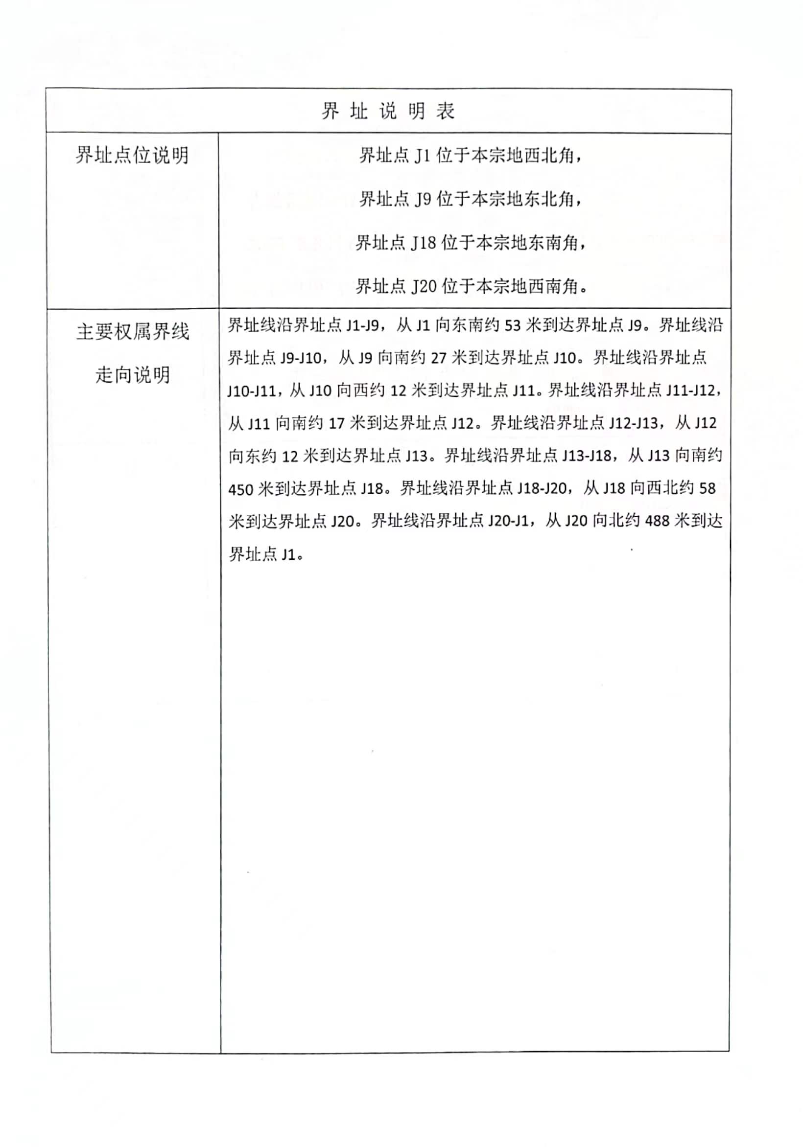
高阳县自然资源和规划局关于县城市管理综合行政执法局国有土地使用权首次登记权属调查结果的公告
发布时间:2023-08-10
发布机构:高阳县自然资源和规划局
【字体:
大
中
小
】
打印